
四、sinfor ac上网行为管理功能介绍
(一)控制功能:细致的访问控制功能,有效管理用户上网
sinfor ac安全网关不仅可以对员工访问web、ftp、mail等常用服务的内容进行控制,更可以对qq、bt、msn、skype等各种p2p软件的行为进行限制和控制。丰富的报表功能还可以分析出企业的internet的详细使用情况,为网络管理员和决策者分配和了解员工网络资源提供有效数据支持。基于web的和ldap/radius集成的用户认证功能,使得对上网用户的管理变得十分灵活方便。
表3.1:访问控制功能一览表

(二)监控功能:完善的内容过虑和访问审计功能,防止机密信息泄漏
谈到安全问题时,大多数人都只关注外网安全,但其实企业的信息资产更多的不是被黑客窃取,而是通过内部泄漏的。sinfor ac安全网关完善的访问审计和监控功能能够有效防止信息通过internet泄漏,并建立强大的内部安全的威慑,减少内部泄密的行为。对于邮件类型的应用还采用了深信服“邮件延迟审计”的专利技术来保证先审计后发送。sinfor ac的访问审计/监控模块为企业构筑了强大的内部安全屏障。
表3.2:访问审计功能一览表

(三)报表功能:强大的数据报表中心,提供直观的上网数据统计
sinfor ac网关拥有强大的数据中心,管理者可分组、用户、规则、协议等多种查询对象,按饼图、柱状图、曲线图等方式进行查询,可直观地查看到网络流量、邮件、网络监控、ips系统、准入规则、防火墙等详细信息,并可直接打印和导出报表。sinfor ac网关强大的日志系统和丰富的报表功能,可详细分析出企业的internet的详细使用情况,为网络管理员和决策者提供了最有效的数据支持。
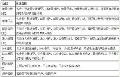
表3.3:数据中心功能一览表

(四)带宽及流量管理功能:强大的qos功能及流量分析
sinfor ac安全网关强大的访问控制和qos功能可以使得企业合理利用internet资源,为不同的用户分配不同的带宽和上网权限,使得internet资源得到有效利用,并大大提高员工的工作效率。
sinfor ac安全网关可以详细记录和分析所有流量的内容,包括http、ftp、mail、telnet等常用软件的内容和qq、icq、msn、yahoo、messager等im软件的内容。另外还能按用户、用户组、协议和时间对internet流量进行统计分析,以优化员工对internet的资源使用情况。使得企业有限的带宽能得到最充分的利用,提高企业的网络利用率。

表3.4:qos及流量控制功能一览表
(五)丰富的外网安全功能:包括防火墙、vpn、ips、网关杀毒及防垃圾邮件等
作为一个utm整合式设备,sinfor ac安全网关还提供了丰富的外部安全保障措施。除了强大的防火墙模块和vpn模块之外,sinfor ac安全网关还集成了来自欧洲的领先病毒厂商f-prot的杀毒引擎,对内网用户接收的邮件和下载的文件进行病毒过滤,降低了内网用户感染病毒的风险。另外,强大的垃圾邮件过滤功能将大量垃圾邮件拒之门外,也大大提高了员工使用internet的办公效率。同时sinfor ac安全网关还提供了高效的ips(入侵防御系统)功能,能有效识别和抵御3000多种攻击,更大范围的保护了企业连接到internet的安全。
五、sinfor ac安全网关主要技术优势
(一)深度的内容检测技术及在线网关监控技术——及时封堵p2p、im软件
(1)深度的内容检测技术:目前的p2p软件,如qq、msn等im即时通讯软件以及bt、电驴等下载软件,在用tcp或者udp数据包的传送过程中,其报文段都会有一段特征码,该特征码是用来标识其数据包类型。sinfor ac安全网关的深度内容检测技术,可以检测出数据包的报文中相对应的特征码,并根据预置策略进行及时封堵。utm 安全网关内置了多种深度内容检测技术所依赖的特征码规则,并且可以从网站上更新下载。依靠这种技术,sinfor ac安全网关可以封堵目前所有的p2p软件;避免了最终用户在im或者p2p软件上浪费时间,提高了员工的工作效率和企业的生产效率,并防止泄密或由于员工泄密引起的重大损失。
(2)在线网关监控技术:与其他旁路监听的访问监控产品不同的是,sinfor ac使用了在线网关监控技术。所有的旁路监听产品,对udp发送的数据都难以拦截,并且拦截往往有一定时延,拦截敏感数据的效果不佳,并且容易遗漏监控数据。sinfor ac的在线拦截监控技术能保证拦截到所有敏感数据,外出数据无一纰漏。
(二)邮件的延迟审计(专利技术)
sinfor ac安全网关独有的邮件延迟审计功能保证了企业的重要信息不外泄。目前电子邮件已经成为人们最重要的沟通方式。电子邮件快捷、方便的特点已经成为企业与外部沟通的最有效的方式之一。企业内部大量的信息都通过电子邮件方式发送到外部,因而电子邮件也成为泄漏企业重要信息的重要途径之一。
sinfor ac安全网关独创的邮件延迟审计功能,可以对经由ac安全网关的所有邮件进行延迟审计。对于内网用户向外发送邮件,ac安全网关会对其进行延迟缓存,只有等待管理员审计后才能发出,确保了企业信息资产不外泄,保证了企业内网信息的安全,且邮件延迟审计对发件人完全透明。
(三)独有的网络访问准入规则(专利技术)
企业的安全隐患,往往是由于内网用户客户端缺乏安全防范造成的。为了从根本上杜绝企业内部网络安全隐患,减少内网用户遭受间谍软件、病毒的风险。深信服科技创新性地采用了网络访问准入规则这一技术。
原文链接:http://www.harbing.com/news/soincwcfg/2012/08133205.html
















