1 DNS概念
在日常生活中人们习惯使用域名访问服务器,但机器间互相只认IP地址,域名与IP地址之间是多对一的关系,一个ip地址不一定只对应一个域名,且一个域名只可以对应一个ip地址,它们之间的转换工作称为域名解析,域名解析需要由专门的域名解析服务器来完成,整个过程是自动进行的。
DNS服务使用TCP和UDP的53端口,TCP的53端口用于连接DNS服务器,UDP的53端口用于解析DNS。
DNS协议则是用来将域名转换为IP地址(也可以将IP地址转换为相应的域名地址)。
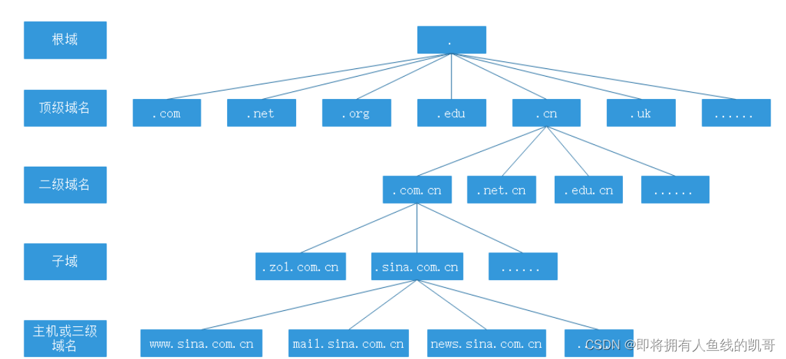
1.1 域名结构
域名系统必须要保持唯一性。
为了达到唯一性的目的,因特网在命名的时候采用了层次结构的命名方法:
1. 每一个域名(本文只讨论英文域名)都是一个标号序列(labels),用字母(A-Z,a-z,大小写等价)、数字(0-9)和连接符(-)组成
2. 标号序列总长度不能超过255个字符,它由点号分割成一个个的标号(label)
3. 每个标号应该在63个字符之内,每个标号都可以看成一个层次的域名。
4. 级别最低的域名写在左边,级别最高的域名写在右边。
域名服务主要是基于UDP实现的,服务器的端口号为53。

事例:
http://www.sina.com.cn./
http://主机名.子域.二级域.顶级域 根域/
根域
位于域名空间最顶层,一般用一个 “.” 表示
顶级域
一般代表一种类型的组织机构或国家地区,
如 .net(网络供应商)、.com(工商企业)、.org(团体组织)、.edu(教育机构)、.gov(政府部门)、.cn(中国国家域名)
二级域
用来标明顶级域内的一个特定的组织,国家顶级域下面的二级域名由国家网络部门统一管理,
如 .cn 顶级域名下面设置的二级域名:.com.cn、.net.cn、.edu.cn
子域
二级域下所创建的各级域统称为子域,各个组织或用户可以自由申请注册自己的域名
主机
主机位于域名空间最下层,就是一台具体的计算机,
如 www、mail都是具体的计算机名字,可用www.sina.com.cn.、mail.sina.com.cn. 来表示,这种表示方式称为 FQDN (完全合格域名),也是这台主机在域名中的全名
1.2 解析方式
域名解析总体可分为一下过程:
(1) 输入域名后, 先查找自己主机对应的域名服务器,域名服务器先查找自己的数据库中的数据.
(2) 如果没有, 就向上级域名服务器进行查找, 依次类推
(3) 最多回溯到根域名服务器, 肯定能找到这个域名的IP地址
(4) 域名服务器自身也会进行一些缓存, 把曾经访问过的域名和对应的IP地址缓存起来, 可以加速查找过程
具体可描述如下:
1. 主机先向本地域名服务器进行递归查询
2. 本地域名服务器采用迭代查询,向一个根域名服务器进行查询
3. 根域名服务器告诉本地域名服务器,下一次应该查询的顶级域名服务器的IP地址
4. 本地域名服务器向顶级域名服务器进行查询
5. 顶级域名服务器告诉本地域名服务器,下一步查询权限服务器的IP地址
6. 本地域名服务器向权限服务器进行查询
7. 权限服务器告诉本地域名服务器所查询的主机的IP地址
8. 本地域名服务器最后把查询结果告诉主机
递归查询:本机向本地域名服务器发出一次查询请求,就静待最终的结果。如果本地域名服务器无法解析,自己会以DNS客户机的身份向其它域名服务器查询,直到得到最终的IP地址告诉本机
迭代查询:本地域名服务器向根域名服务器查询,根域名服务器告诉它下一步到哪里去查询,然后它再去查,每次它都是以客户机的身份去各个服务器查询。
1.3 服务类型
主域名服务器:负责维护一个区域的所有域名信息,是特定的所有信息的权威信息源,数据可以修改。构建主域名服务器时,需要自行建立所负责区域的地址数据文件。
从域名服务器:当主域名服务器出现故障、关闭或负载过重时,从域名服务器作为备份服务提供域名解析服务。从域名服务器提供的解析结果不是由自己决定的,而是来自于主域名服务器。构建从域名服务器时,需要指定主域名服务器的位置,以便服务器能自动同步区域的地址数据库。
缓存域名服务器:只提供域名解析结果的缓存功能,目的在于提高查询速度和效率,但没有域名数据库。它从某个远程服务器取得每次域名服务器查询的结果,并将它放在高速缓存中,以后查询相同的信息时用它予以响应。缓存域名服务器不是权威性服务器,因为提供的所有信息都是间接信息。构建缓存域名服务器时,必须设置根域或指定其他DNS服务器作为解析来源。
转发域名服务器:负责所有非本地域名的本地查询。转发域名服务器接到查询请求后,在其缓存中查找,如找不到就将请求依次转发到指定的域名服务器,直到查找到结果为止,否则返回无法映射的结果。
2 构建DNS域名解析服务器
2.1 先安装bing软件包
yum -y install bind

2.2 配置正向解析
先查看需要修改的配置文件所在路径
rpm -qc bind #查询bind软件配置文件所在路径

修改主配置文件
/etc/named.conf #主配置文件
vim /etc/named.conf
options {
listen-on port 53 { 192.168.163.20; }; #监听53端口,ip地址使用提供服务的本地IP,也可用any表示所有
#listen-on-v6 port 53 { ::1; }; #ipv6行如不使用可以注释掉或者删除
directory "/var/named"; #区域数据文件的默认存放位置
dump-file "/var/named/data/cache_dump.db"; #域名缓存数据库文件的位置
statistics-file "/var/named/data/named_stats.txt"; #状态统计文件的位置
memstatistics-file "/var/named/data/named_mem_stats.txt"; #内存统计文件的位置
allow-query { any; }; #允许使用本DNS解析服务的网段,也可用any代表所有
……
}
zone "." IN { #正向解析“.”根区域
type hint; #类型为根区域
file "named.ca"; #区域数据文件为named.ca,记录了13台根域服务器的域名和IP地址等信息
};
include "/etc/named.rfc1912.zones"; #包含区域配置文件里的所有配置
![]()

修改区域配置文件,添加正向区域配置
/etc/named.rfc1912.zones #区域配置文件
vim /etc/named.rfc1912.zones #可在文件里有模版,可复制粘贴后修改
zone "hhh.com" IN { #正向解析“hhh.com”区域
type master; #类型为主区域
file "hhh.com.zone"; #指定区域数据文件为hhh.com.zone
allow-update { none; }; #忽略,可不用配置,默认就好
![]()

配置正向区域数据文件

vim hhh.com.zone #区域数据配置文件
$TTL 1D #设置缓存解析结果的有效时间
@ IN SOA lisi.com. admin.lisi.com. ( #邮件和域名后面的“.”不能忘
0 ; serial
1D ; refresh
1H ; retry
1W ; expire
3H ) ; minimum
NS lisi.com. #记录当前区域的DNS服务器的名称(必不可少)
А 192.168.163.20 #记录主机IP地址(必不可少)
IN MX 10 mail.lisi.com. #MX为邮件交换记录,数字越大优先级越低
www IN A 192.168.163.20 #记录正向解析www.benet.com对应的IP
mail IN A 192.168.163.21 #邮箱的正向解析地址
ftp IN CNAME www #CNAME使用别名, ftp是www的别名
* IN A 192.168.163.200 #泛域名解析, "*" 代表任意主机名![]()

[root@localhost named]# vim hhh.com.zone
[root@localhost named]# systemctl restart named
[root@localhost named]# rndc reload
server reload successful
[root@localhost named]# vim /etc/sysconfig/network-scripts/ifcfg-ens33

[root@localhost named]# systemctl restart network
[root@localhost named]# host www.hhh.com
www.hhh.com has address 192.168.254.200
原文链接:https://blog.csdn.net/weixin_52583405/article/details/127365793
















