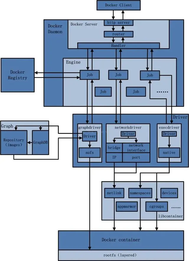
docker架构

1.用户是使用Docker Client与Docker Daemon建立通信,并发送请求给后者。而Docker Daemon作为Docker架构中的主体部分,首先提供Server的功能使其可以接受Docker Client的请求;
2.而后Engine执行Docker内部的一系列工作,每一项工作都是以一个Job的形式的存在。Job的运行过程中,
3.当需要容器镜像时,则从Docker Registry中下载镜像,并通过镜像管理驱动graphdriver将下载镜像以Graph的形式存储;
4.当需要为Docker创建网络环境时,通过网络管理驱动networkdriver创建并配置Docker容器网络环境;
5.当需要限制Docker容器运行资源或执行用户指令等操作时,则通过execdriver来完成。而libcontainer是一项独立的容器管理包,networkdriver以及execdriver都是通过libcontainer来实现具体对容器进行的操作
6.当执行完运行容器的命令后,一个实际的Docker容器就处于运行状态,该容器拥有独立的文件系统,独立并且安全的运行环境等。
docker架构的各个模块
主要的模块有: Docker Client、Docker Daemon、Docker Registry、Graph、Driver、libcontainer以及Docker container 。
docker client
docker client 是docker架构中用户用来和docker daemon建立通信的客户端,用户使用的可执行文件为docker,通过docker命令行工具可以发起众多管理container的请求。
docker client可以通过一下三种方式和docker daemon建立通信:tcp://host:port;unix:path_to_socket;fd://socketfd。,docker client可以通过设置命令行flag参数的形式设置安全传输层协议(TLS)的有关参数,保证传输的安全性
docker client发送容器管理请求后,由docker daemon接受并处理请求,当docker client 接收到返回的请求相应并简单处理后,docker client 一次完整的生命周期就结束了,当需要继续发送容器管理请求时,用户必须再次通过docker可以执行文件创建docker client。
docker daemon
docker daemon 是docker架构中一个常驻在后台的系统进程,功能是:接收处理docker client发送的请求。该守护进程在后台启动一个server,server负载接受docker client发送的请求;接受请求后,server通过路由与分发调度,找到相应的handler来执行请求。
docker daemon启动所使用的可执行文件也为docker,与docker client启动所使用的可执行文件docker相同,在docker命令执行时,通过传入的参数来判别docker daemon与docker client。
docker daemon的架构可以分为:docker server、engine、job。daemon
docker server
docker server在docker架构中时专门服务于docker client的server,该server的功能时:接受并调度分发docker client发送的请求,架构
engine
Engine是Docker架构中的运行引擎,同时也Docker运行的核心模块。它扮演Docker container存储仓库的角色,并且通过执行job的方式来操纵管理这些容器。
在Engine数据结构的设计与实现过程中,有一个handler对象。该handler对象存储的都是关于众多特定job的handler处理访问。举例说明,Engine的handler对象中有一项为:{“create”: daemon.ContainerCreate,},则说明当名为”create”的job在运行时,执行的是daemon.ContainerCreate的handler。
job
一个Job可以认为是Docker架构中Engine内部最基本的工作执行单元。Docker可以做的每一项工作,都可以抽象为一个job。例如:在容器内部运行一个进程,这是一个job;创建一个新的容器,这是一个job,从Internet上下载一个文档,这是一个job;包括之前在Docker Server部分说过的,创建Server服务于HTTP的API,这也是一个job,等等。
Job的设计者,把Job设计得与Unix进程相仿。比如说:Job有一个名称,有参数,有环境变量,有标准的输入输出,有错误处理,有返回状态等。
docker registry
Docker Registry是一个存储容器镜像的仓库。而容器镜像是在容器被创建时,被加载用来初始化容器的文件架构与目录。
在Docker的运行过程中,Docker Daemon会与Docker Registry通信,并实现搜索镜像、下载镜像、上传镜像三个功能,这三个功能对应的job名称分别为”search”,”pull” 与 “push”。
其中,在Docker架构中,Docker可以使用公有的Docker Registry,即大家熟知的Docker Hub,如此一来,Docker获取容器镜像文件时,必须通过互联网访问Docker Hub;同时Docker也允许用户构建本地私有的Docker Registry,这样可以保证容器镜像的获取在内网完成。
Graph
Graph在Docker架构中扮演已下载容器镜像的保管者,以及已下载容器镜像之间关系的记录者。一方面,Graph存储着本地具有版本信息的文件系统镜像,另一方面也通过GraphDB记录着所有文件系统镜像彼此之间的关系。
其中,GraphDB是一个构建在SQLite之上的小型图数据库,实现了节点的命名以及节点之间关联关系的记录。它仅仅实现了大多数图数据库所拥有的一个小的子集,但是提供了简单的接口表示节点之间的关系。
同时在Graph的本地目录中,关于每一个的容器镜像,具体存储的信息有:该容器镜像的元数据,容器镜像的大小信息,以及该容器镜像所代表的具体rootfs。
driver
Driver是Docker架构中的驱动模块。通过Driver驱动,Docker可以实现对Docker容器执行环境的定制。由于Docker运行的生命周期中,并非用户所有的操作都是针对Docker容器的管理,另外还有关于Docker运行信息的获取,Graph的存储与记录等。因此,为了将Docker容器的管理从Docker Daemon内部业务逻辑中区分开来,设计了Driver层驱动来接管所有这部分请求。
在Docker Driver的实现中,可以分为以下三类驱动:graphdriver、networkdriver和execdriver。
graphdriver主要用于完成容器镜像的管理,包括存储与获取。即当用户需要下载指定的容器镜像时,graphdriver将容器镜像存储在本地的指定目录;同时当用户需要使用指定的容器镜像来创建容器的rootfs时,graphdriver从本地镜像存储目录中获取指定的容器镜像。
在graphdriver的初始化过程之前,有4种文件系统或类文件系统在其内部注册,它们分别是aufs、btrfs、vfs和devmapper。而Docker在初始化之时,通过获取系统环境变量”DOCKER_DRIVER”来提取所使用driver的指定类型。而之后所有的graph操作,都使用该driver来执行。
networkdriver
networkdriver的用途是完成Docker容器网络环境的配置,其中包括Docker启动时为Docker环境创建网桥;Docker容器创建时为其创建专属虚拟网卡设备;以及为Docker容器分配IP、端口并与宿主机做端口映射,设置容器防火墙策略等
execdriver
execdriver作为Docker容器的执行驱动,负责创建容器运行命名空间,负责容器资源使用的统计与限制,负责容器内部进程的真正运行等。在execdriver的实现过程中,原先可以使用LXC驱动调用LXC的接口,来操纵容器的配置以及生命周期,而现在execdriver默认使用native驱动,不依赖于LXC。具体体现在Daemon启动过程中加载的ExecDriverflag参数,该参数在配置文件已经被设为”native”。这可以认为是Docker在1.2版本上一个很大的改变,或者说Docker实现跨平台的一个先
libcontainer
libcontainer是Docker架构中一个使用Go语言设计实现的库,设计初衷是希望该库可以不依靠任何依赖,直接访问内核中与容器相关的API。
正是由于libcontainer的存在,Docker可以直接调用libcontainer,而最终操纵容器的namespace、cgroups、apparmor、网络设备以及防火墙规则等。这一系列操作的完成都不需要依赖LXC或者其他包。
另外,libcontainer提供了一整套标准的接口来满足上层对容器管理的需求。或者说,libcontainer屏蔽了Docker上层对容器的直接管理。又由于libcontainer使用Go这种跨平台的语言开发实现,且本身又可以被上层多种不同的编程语言访问,因此很难说,未来的Docker就一定会紧紧地和Linux捆绑在一起。而于此同时,Microsoft在其著名云计算平台Azure中,也添加了对Docker的支持,可见Docker的开放程度与业界的火热度。
暂不谈Docker,由于libcontainer的功能以及其本身与系统的松耦合特性,很有可能会在其他以容器为原型的平台出现,同时也很有可能催生出云计算领域全新的项目。
docker container
Docker container(Docker容器)是Docker架构中服务交付的最终体现形式。
Docker按照用户的需求与指令,订制相应的Docker容器:
-
用户通过指定容器镜像,使得Docker容器可以自定义rootfs等文件系统;
-
用户通过指定计算资源的配额,使得Docker容器使用指定的计算资源;
-
用户通过配置网络及其安全策略,使得Docker容器拥有独立且安全的网络环境;
-
用户通过指定运行的命令,使得Docker容器执行指定的工作。
docker安装
原文链接:https://www.cnblogs.com/LQBlog/p/16858500.html
















